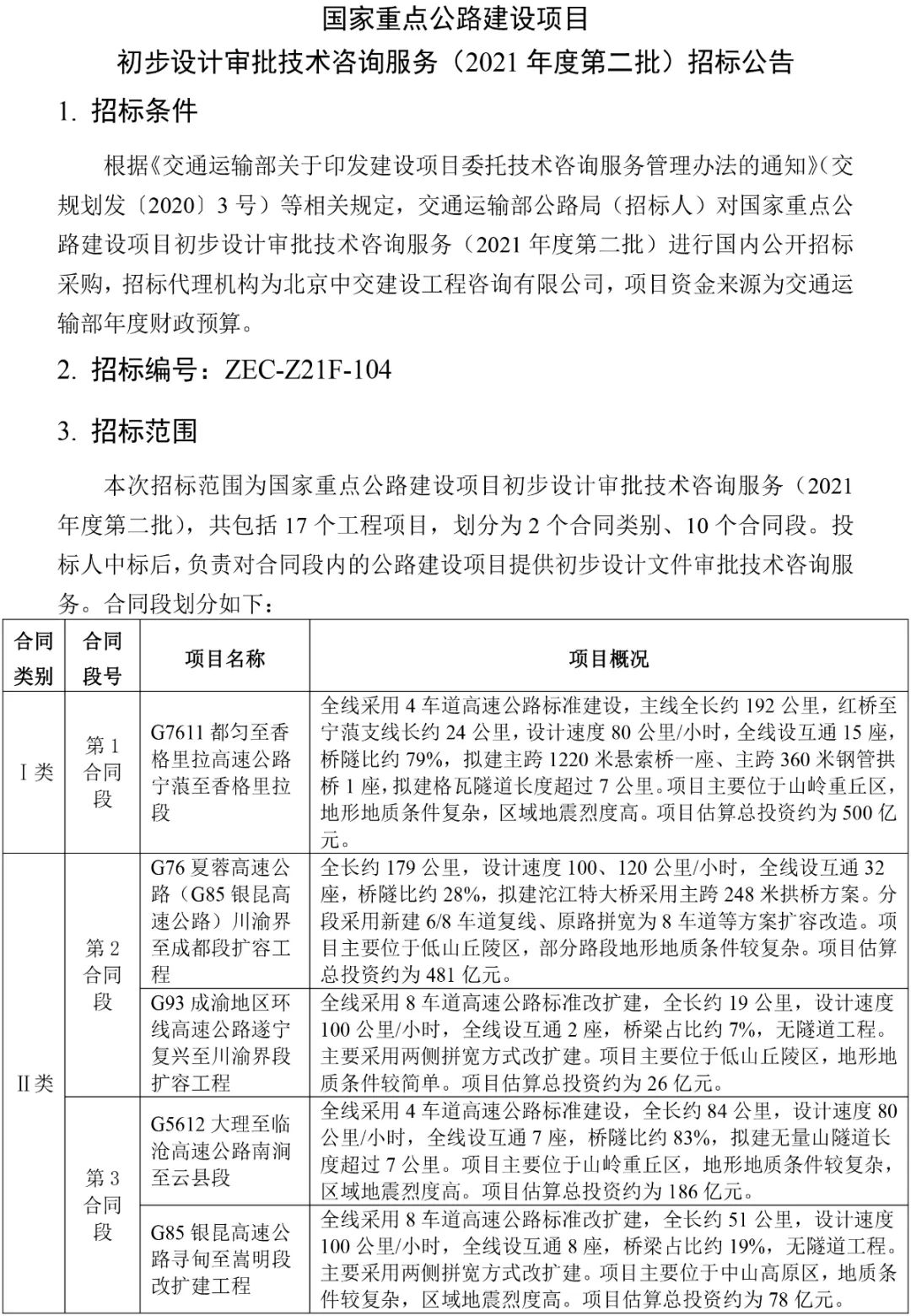
国家重点公路建设项目初步设计审批技术咨询服务(2021年度第二批)招标公告
发布时间:2021-09-04 12:00:00
来源:交通运输部
点击:1492次
国家重点公路建设项目初步设计审批技术咨询服务(2021年度第二批)招标公告
附件:国家重点公路建设项目初步设计审批技术咨询服务(2021年度第二批)招标公告.docx
























